Project Management
Sozo provides a complete development lifecycle for Dojo projects, from initial scaffolding to production deployment. This page covers the essential workflows and commands that take you from idea to deployed world.
Development Workflow
Building a Dojo project follows a predictable cycle that Sozo streamlines with intelligent automation:
- Project Setup: Initialize structure and configure accounts
- Development Cycle: Write, build, and test your contracts iteratively
- Deployment: Deploy to local/remote networks with automatic state management
- Updates: Iterate with automatic diff detection and minimal migrations
From Zero to Deployed
# 1. Create and set up new project
sozo init my-game
cd my-game
# 2. Set up development account (using starkli or other account tool)
# Note: Account management is handled separately from Sozo
# 3. Development cycle
sozo build # Compile contracts
sozo test # Run tests
sozo clean # Clean artifacts if needed
# 4. Deploy to local Katana
katana --dev --dev.no-fee & # Start local sequencer
sozo migrate # Deploy world and all resources
# 5. Make changes and update
# Edit your contracts...
sozo build && sozo test # Rebuild and test
sozo migrate # Automatic diff and deploy only changes
# 6. Deploy to other environments
sozo migrate --profile staging # Deploy to testnet
sozo migrate --profile prod # Deploy to mainnetKey Concepts
Automatic State Management: Sozo tracks your world's state across deployments, automatically detecting changes and generating minimal migration transactions.
Profile-Based Configuration: Manage multiple environments (dev, staging, prod) with separate configuration files, allowing seamless deployment across networks.
Incremental Development: The build-test-migrate cycle is optimized for rapid iteration, with Sozo handling the complexity of blockchain state management.
Project Setup
sozo init
Create a new Dojo project with the standard structure and example code:
sozo init my-game # Create project
sozo init my-game --git # Create project + initialize git repo
# Use a custom template
sozo init my-game --template https://github.com/myorg/custom-dojo-template
sozo init my-game --template myorg/custom-dojo-template # Short formAccount Management: Sozo uses accounts defined in your dojo_<profile>.toml files.
See the configuration guide for more information.
Development Cycle
The core development loop involves building, testing, and iterating on your contracts:
sozo build
Compile your Cairo contracts and generate deployment artifacts:
sozo build # Compile all contracts
sozo build --unity # Compile + generate Unity bindings
sozo build --typescript # Compile + generate TypeScript bindings- Compiles Cairo contracts using Scarb
- Validates contract syntax and imports
- Generates Dojo manifests for deployment
- (Optional) Creates language bindings for client integration
sozo test
Run your Cairo tests to verify contract behavior:
sozo test # Run all testsTests are Cairo functions marked with #[test].
Sozo runs them using the Cairo test runner, giving you confidence in your logic before deployment.
See the testing guide for more information about testing your Dojo contracts.
sozo clean
Remove stale build files when needed:
sozo clean # Clean current profile manifest files
sozo clean --all-profiles # Clean all profile manifest files- After major contract restructuring
- When build artifacts seem corrupted
- Before important deployments to ensure fresh state
- Manifest files for the current profile (or all profiles with
--all-profiles) - Generated metadata and artifacts
- Does NOT clean Scarb's
target/directory (usescarb cleanfor that)
sozo bindgen
Create client bindings for various platforms after building:
sozo bindgen # Generate all configured bindings
sozo bindgen --typescript # Generate TypeScript bindings only
sozo bindgen --unity # Generate Unity bindings onlyFor more architectural details, see Cainome.
sozo dev
Automatically rebuild and migrate your world when files change during development:
sozo dev # Watch files and auto-rebuild
sozo dev --unity # Watch + generate Unity bindings
sozo dev --typescript # Watch + generate TypeScript bindings
# With contract verification
sozo dev --verify voyager # Auto-verify on Voyager after each rebuildThis starts a file watcher that automatically runs sozo build and sozo migrate whenever you modify Cairo contracts.
Perfect for rapid development iteration without manual rebuilds.
- File watching: Monitors Cairo source files for changes
- Automatic rebuild: Runs build + migrate when files change
- Binding generation: Can generate client bindings on each rebuild
- Hot reload: Instant feedback loop for development
- Development with live-reloading game clients
- Rapid contract iteration and testing
- Continuous integration during development
- Client binding updates alongside contract changes
Deployment and Updates
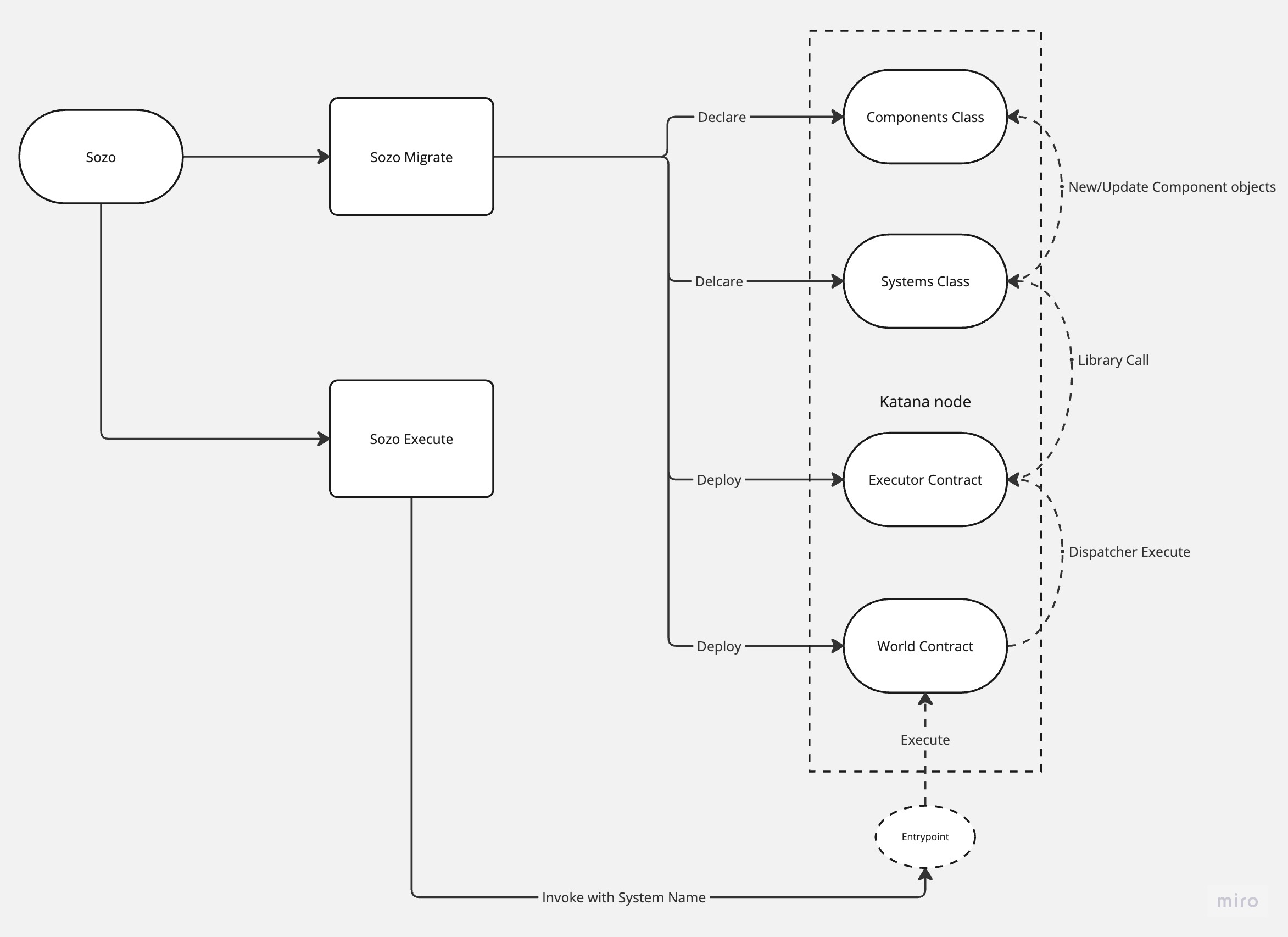
Sozo's migration system is the heart of Dojo deployment, automatically handling the complex process of deploying and updating worlds.

sozo migrate
Deploy your world for the first time or update existing deployments:
# First deployment to local Katana
katana --dev --dev.no-fee & # Start local sequencer
sozo migrate # Deploy world and all resources
# Deploy to testnet (requires profile configuration)
sozo migrate --profile staging
# Deploy to mainnet
sozo migrate --profile prod
# If you need more information about the migration, you have 3 levels of verbosity:
# Verbose mode, with additional info.
sozo migrate -v
# Debug mode, with even more info.
sozo migrate -vv
# Trace mode, with the most info + technical details.
sozo migrate -vvvThe migration outputs a manifest file, which is a JSON file that contains information about deployed contracts and resources.
By default, the manifest will contains all the ABIs merged in only one entry "abis", where Sozo deduplicates the ABIs and makes the manifest easier to read/track diffs (this is called the all_in_one format). There is a second per contract (per_contract format), where the ABIs are separated by contract.
How Migration Works
Automatic Diff Analysis: Sozo compares your local world state against the deployed state, identifying exactly what has changed:
- New or modified models, systems, events, libraries
- Updated class hashes and resource registrations
- Permission changes (writers and owners)
Intelligent Updates: Instead of redeploying everything, Sozo generates minimal migration transactions:
- Declares only new or changed classes
- Updates only modified resources
- Applies permission changes incrementally
- Initializes new contracts as needed
Multi-Environment Management: Each profile tracks its own deployment state:
sozo migrate # Uses 'dev' profile (local Katana)
sozo migrate --profile staging # Uses 'staging' profile (testnet)
sozo migrate --profile prod # Uses 'prod' profile (mainnet)For subsequent deployments, record the world address in your profile:
[env]
world_address = "0x06171ed98331e849d6084bf2b3e3186a7ddf35574dd68cab4691053ee8ab69d7"
rpc_url = "https://starknet-sepolia.public.blastapi.io/rpc/v0_7"
account_address = "0x..."
private_key = "0x..."This tells Sozo to update the existing world rather than deploy a new one.
Local Development
# Standard local development flow
katana --dev --dev.no-fee & # Start local sequencer
sozo build && sozo test # Build and test
sozo migrate # Deploy to local Katana
# Test your world...
# Update your contracts...
sozo migrate # Deploy any changes (automatic diff)Remote Deployment
# Final validation before production
sozo build && sozo test
sozo clean && sozo build # Clean build for production
# Deploy to mainnet
sozo migrate --profile prodFor deployment to remote networks, consider using Starkli vs Sozo based on your specific needs.
Development Utilities
sozo hash
Debug and verify resource deployments:
# Compute hash for a resource
sozo hash compute Position # Get hash for Position model
sozo hash compute Actions # Get hash for Actions system
# Find resource by hash
sozo hash find 0x1234... --namespaces ns --resources Position,Actionssozo walnut
Verify your contracts on Walnut for debugging:
sozo walnut verify # Verify all contracts on WalnutThis uploads your contract source and ABIs to Walnut for debugging and inspection. For more details, refer to Walnut documentation.
Project Structure
Scarb, which is used to build and test your project under the hood, supports workspaces. Sozo also supports workspaces.
However, Sozo requires two additional things:
- A main package from which Sozo will extract the package's name (for binding generation and migration)
- Dojo configuration files to inject deployment settings during migration
From here, you have several options for laying out your project:
Single package
The simplest way to lay out your project is to have a single package where all the contracts and libraries are placed.
├── my-project/
│ ├── dojo_dev.toml
│ ├── dojo_sepolia.toml
│ ├── Scarb.toml
│ └── src
│ ├── lib.cairo
│ ├── models.cairo
│ ├── systems.cairoWith this setup, running sozo build, sozo test, and sozo migrate will work as expected at the root of the project.
Multi-package
If you want to split your project into multiple packages, you can do so by creating a packages directory and placing your packages inside it.
In the example below, only the my-world package is deployed on-chain with a Dojo world. The configuration files are placed inside the my-world package.
├── my-project/
│ ├── Scarb.toml
│ └── packages
│ ├── my-world/
│ │ ├── dojo_dev.toml
│ │ ├── dojo_sepolia.toml
│ │ ├── Scarb.toml
│ │ ├── src
│ │ │ ├── lib.cairo
│ │ │ ├── models.cairo
│ │ │ ├── systems.cairo
│ │ │ └── tests.cairo
│ ├── package2/
│ │ ├── Scarb.toml
│ │ ├── lib.cairo
│ └── package3/
│ ├── Scarb.toml
│ ├── lib.cairoTo make this layout work, you will need the root Scarb.toml to be a virtual workspace to ease dependency management.
You will be able to run sozo test at the workspace level. However, since the Dojo configuration files are placed inside the my-world package, you will need to run sozo build and sozo migrate at the package level.
This will generate the target directory and the manifest_<profile>.json file at the package level.
If you prefer managing everything from the workspace level, you can simply move the Dojo configuration files to the workspace level.
├── my-project/
│ ├── dojo_dev.toml
│ ├── dojo_sepolia.toml
│ ├── Scarb.toml
│ └── packages
│ ├── my-world/
│ │ ├── Scarb.toml
│ │ ├── src
│ │ │ ├── lib.cairo
│ │ │ ├── models.cairo
│ │ │ ├── systems.cairo
│ │ │ └── tests.cairo
│ ├── package2/
│ │ ├── Scarb.toml
│ │ ├── lib.cairo
│ └── package3/
│ ├── Scarb.toml
│ ├── lib.cairoWith this setup, the target directory and the manifest_<profile>.json file will be generated at the workspace level.
Therefore, you will need to run sozo build, sozo test, and sozo migrate at the workspace level.
Example layout
When you want to ship both Cairo libraries and a Dojo world to be deployed on-chain, one way to lay out the project is by creating a contracts or world package with the name of your project as the package name in its Scarb.toml and library packages.
├── my-project/
│ ├── dojo_dev.toml
│ ├── dojo_sepolia.toml
│ ├── Scarb.toml
│ ├── contracts
│ │ ├── Scarb.toml
│ │ ├── src
│ │ │ ├── lib.cairo
│ │ │ ├── models.cairo
│ │ │ ├── systems.cairo
│ │ │ └── tests.cairo
│ └── packages
│ ├── package1/
│ │ ├── Scarb.toml
│ │ ├── src
│ │ │ ├── lib.cairo
│ └── package2/
│ ├── Scarb.toml
│ ├── src
│ │ ├── lib.cairo
│ │ ├── models.cairo